新闻动态
NEWS
《著作权法修正案》草案二次审议稿
2020年8月8日,第十三届全国人大常委会第二十一次会议对《中华人民共和国著作权法修正案(草案二次审议稿)》进行了审议。

2020年8月8日,第十三届全国人大常委会第二十一次会议对《中华人民共和国著作权法修正案(草案二次审议稿)》进行了审议,现将《中华人民共和国著作权法修正案(草案二次审议稿)》在中国人大网公布,社会公众可以直接登录中国人大网(www.npc.gov.cn)提出意见,也可以将意见寄送全国人大常委会法制工作委员会(北京市西城区前门西大街1号,邮编:100805。信封上请注明著作权法修正案草案二次审议稿征求意见),征求意见截止日期:2020年9月30日


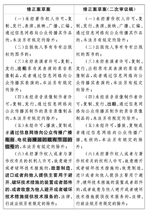
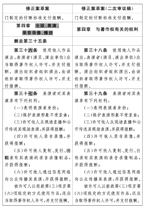
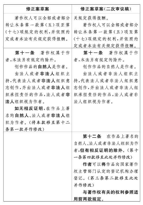
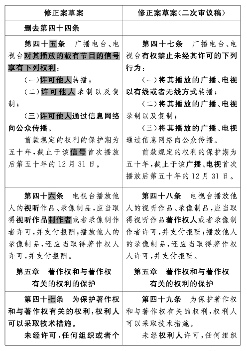
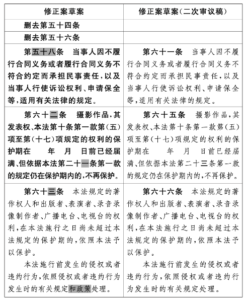
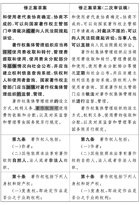
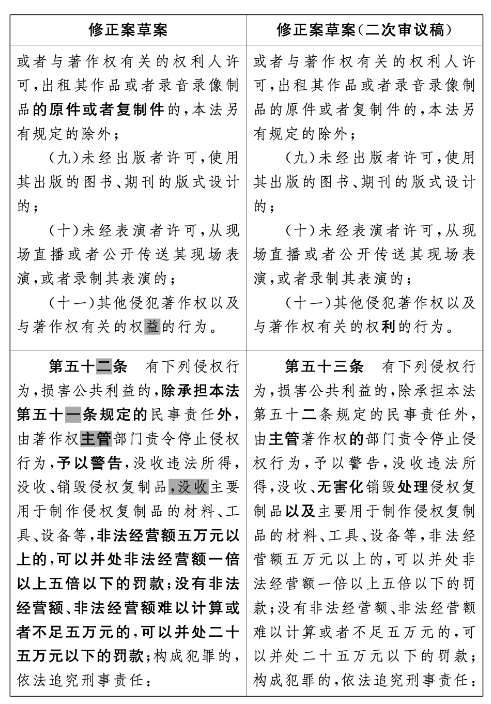
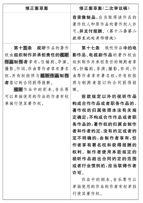
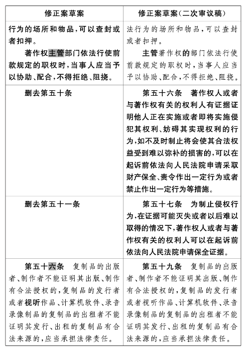
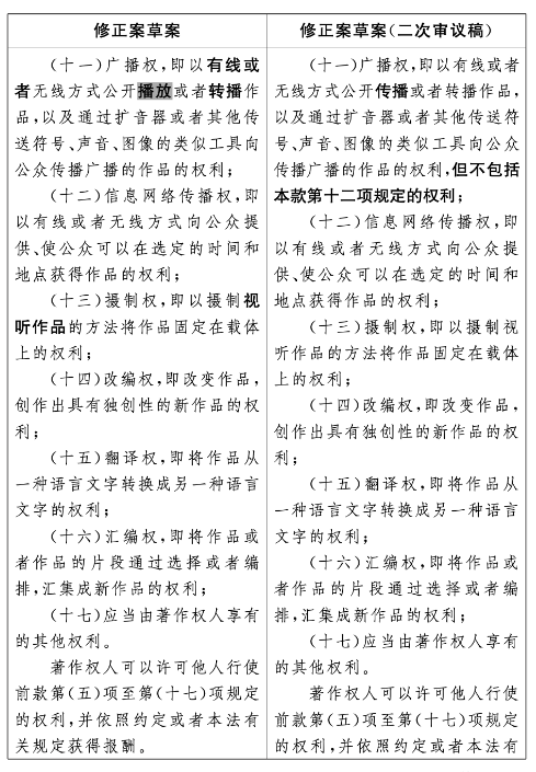
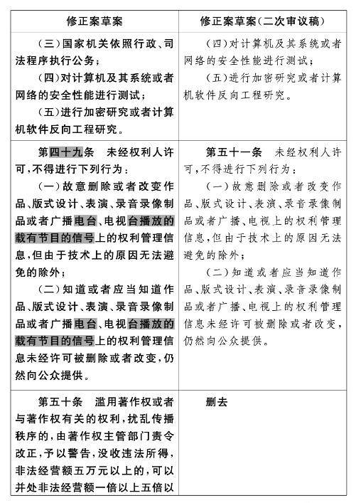
附:修正案草案二次审议稿修改前后对照表



image.pngimage.pngimage.pngimage.pngimage.pngimage.pngimage.pngimage.pngimage.pngimage.pngimage.pngimage.pngimage.pngimage.pngimage.pngimage.pngimage.pngimage.pngimage.pngimage.pngimage.pngimage.pngimage.pngimage.pngimage.pngimage.pngimage.png